Partneriem

Partneriem

Materiāli

• Projekta "Skola – kopienā" darbību grafiks (ievietots: 2025-06-26) (atjaunots: 2026-03-06)
• Informatīvs plakāts sadarbības partneriem (ievietots: 2025-02-24)
• Projekta "Skola – kopienā" darbību īstenošanas vadlīnijas sadarbības partneriem (ievietots: 2025-02-10) (atjaunots: 2026-03-13)

Uzmanību! Sadarbības partneriem pieejama aktualizētā vadlīniju redakcija. Būtiskākās aktualizētās sadaļas dokumentā ir izceltas gaiši pelēkā krāsā ērtākai pārskatīšanai.

Pamatojošie dokumenti IAP sagatavošanai un īstenošanai

• Nepilngadīga izglītojamā vecāka vai aizbildņa iesniegums dalībai projektā (ievietots: 2025-09-16) (atjaunots: 2026-01-23)
• Pilngadīga izglītojamā iesniegums dalībai projektā (ievietots: 2025-09-16) (atjaunots: 2026-01-23)
• Atbalsta sniedzēja vienošanās ar izglītojamo (ievietots: 2025-09-16) (atjaunots: 2026-01-23)
• Atbalsta pasākumu īstenošanas grafiks (individuāli) (ievietots: 2025-09-16) (atjaunots: 2026-01-23)
• Atbalsta pasākumu īstenošanas grafiks (izglītojamo grupai) (ievietots: 2025-09-16) (atjaunots: 2026-01-23)

Dokumenti darba tiesisko attiecību nodibināšanai

• Darba līgums (ievietots: 2025-09-24) (atjaunots: 2026-01-26)
• Vienošanās pie darba līguma (ievietots: 2025-09-24) (atjaunots: 2026-01-26)
• Informatīvais materiāls izglītojamo mentoriem (ievietots: 2026-01-01) (atjaunots: 2026-02-10)
• Izglītojamo mentora darba līguma paraugs (ievietots: 2026-01-01) (atjaunots: 2026-01-21)

Grupu supervīziju īstenošana

Spēkā esoša vienas vienības metodika individuālā atbalsta plāna īstenošanā iesaistītajiem speciālistiem

• Vienas vienības izmaksu standarta likmes aprēķina un piemērošanas metodika pedagogu atlīdzībai (ievietots: 2025-09-25)

Vienas vienības izmaksu standarta likmes aprēķina un piemērošanas metodika pedagogu atlīdzībai Eiropas Savienības kohēzijas politikas programmas 2021.–2027. gadam 4.2. prioritātes „Izglītība, prasmes un mūžizglītība” un 4.2.3. specifiskā atbalsta mērķa „Sekmēt to, lai – jo īpaši nelabvēlīgā situācijā esošām grupām – būtu vienlīdzīga piekļuve kvalitatīvai un iekļaujošai izglītībai un mācībām un iespēja to iegūt, sākot ar pirmsskolas izglītību un aprūpi un vispārējās izglītības un profesionālās izglītības un mācību gaitā līdz pat augstākajai izglītībai un pieaugušo izglītībai un mācībām, tostarp veicināt mācību mobilitāti visiem un atvieglot piekļūstamības iespējas personām ar invaliditāti” 4.2.3.1. pasākumā „Integrēta „Skola – kopiena” sadarbības programma atstumtības riska mazināšanai izglītības iestādēs”

• Vienas vienības izmaksu standarta likmes aprēķina un piemērošanas metodika mentoru atlīdzībai (ievietots: 2026-01-26)

Vienas vienības izmaksu standarta likmes aprēķina un piemērošanas metodika mentoru atlīdzībai Eiropas Savienības kohēzijas politikas programmas 2021.-2027. gadam 4.2.3. specifiskā atbalsta mērķa “Sekmēt to, lai – jo īpaši nelabvēlīgā situācijā esošām grupām – būtu vienlīdzīga piekļuve kvalitatīvai un iekļaujošai izglītībai un mācībām un iespēja to iegūt, sākot ar pirmsskolas izglītību un aprūpi un vispārējās izglītības un profesionālās izglītības un mācību gaitā līdz pat augstākajai izglītībai un pieaugušo izglītībai un mācībām, tostarp veicināt mācību mobilitāti visiem un atvieglot piekļūstamības iespējas personām ar invaliditāti” 4.2.3.1. pasākumā “Integrēta “skola – kopiena” sadarbības programma atstumtības riska mazināšanai izglītības iestādēs”

Izglītības iestāžu partnerības projekti

Iniciatīvu projekti

• Iniciatīvu projekta pieteikums (ievietots: 2026-02-26) (atjaunots: 2026-02-27)
• Iniciatīvu projekta noslēguma pārskats (ievietots: 2026-02-26)
• Iniciatīvu projektu konkursa informatīvais materiāls (ievietots: 2026-02-26) (atjaunots: 2026-03-18)

Interaktīvā rīka lietošanas instrukcijas

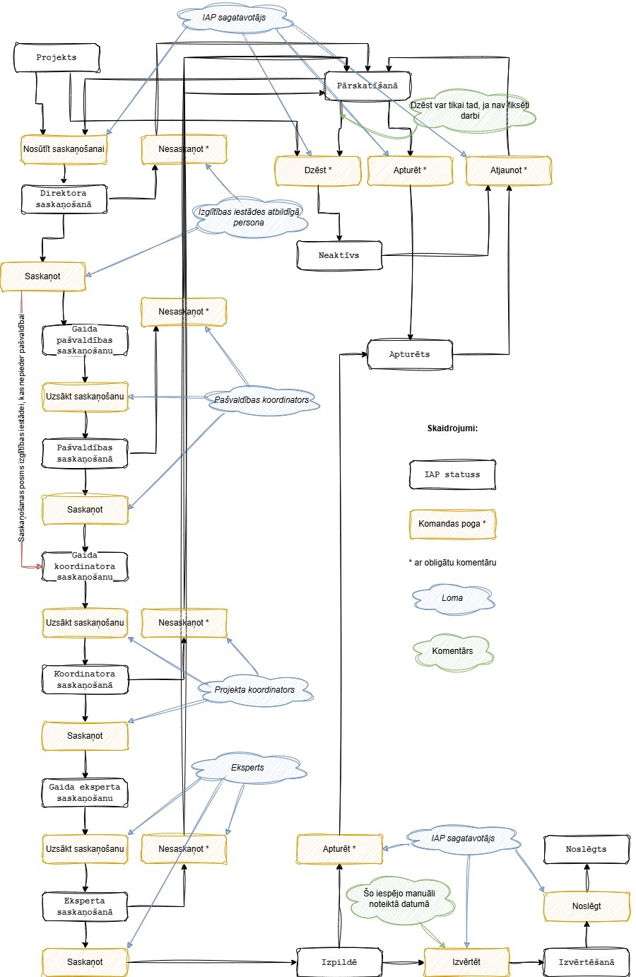
• Individuālo atbalsta plānu saskaņošanas darbplūsmas shēma (ievietots: 2025-10-17) (atjaunots: 2025-12-23)
• IAP sasniedzamo rezultātu formulēšana (ievietots: 2026-02-25)
• Lietotāja rokasgrāmata IAP sagatavotājam (ievietots: 2025-11-08)
• Lietotāja rokasgrāmata mentoram (ievietots: 2026-01-01)
• Lietotāja rokasgrāmata supervizoram (ievietots: 2026-03-09)
© 2025, VIAA